88篮球直播
88篮球直播-篮球直播线上看
书记信箱
院长信箱
主页
88篮球直播概况
88篮球直播简介
学术架构
组织机构
研究机构
院训院徽
周有光专题
周有光简介
周有光生平
周有光著作
人才培养
学科专业
导师制
本科生培养
研究生培养
学术研究
学术动态
研究项目
研究成果
师资队伍
古代文学教研室
现当代文学教研室
语言学教研室
文艺学与外国文学教研室
党群专栏
支部情况
党建动态
党务公开
学习园地
工会工作
关工委工作
学生工作
学风建设
学生事务
团学活动
创新创业
招生就业
规章制度
党内规章制度
教学规章制度
日常管理制度
学生管理制度
师德师风规章制度
下载专区
教学科研
日常管理
学生管理
推免工作
规章制度
党内规章制度
教学规章制度
日常管理制度
学生管理制度
师德师风规章制度
主页
规章制度
教学规章制度
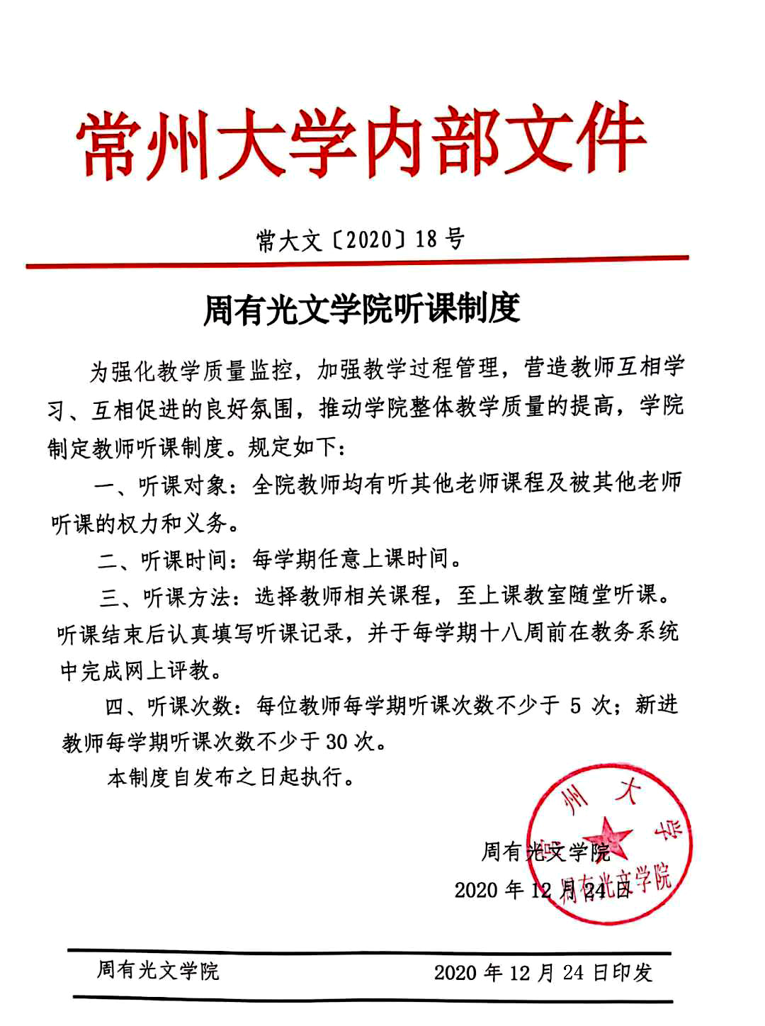
88篮球直播 听课制度
作者:
发布时间:2021-02-26
地址:常州市武进区延政西大道2468号 常州大学西太湖校区立言楼
邮编:213159
电话: 0519-88519880 [
后台管理
]
Copyright © 2005-2021 88篮球直播-篮球直播线上看 . All Rights Reserved.